お気軽にお問い合わせください
0577-32-1770
営業時間:8:30–17:00(土・日・祝日休)
Menu
トップページ
私たちについて
お知らせ
業務内容
採用情報
アクセス
お問い合わせ
News
お知らせ
2024.01.09
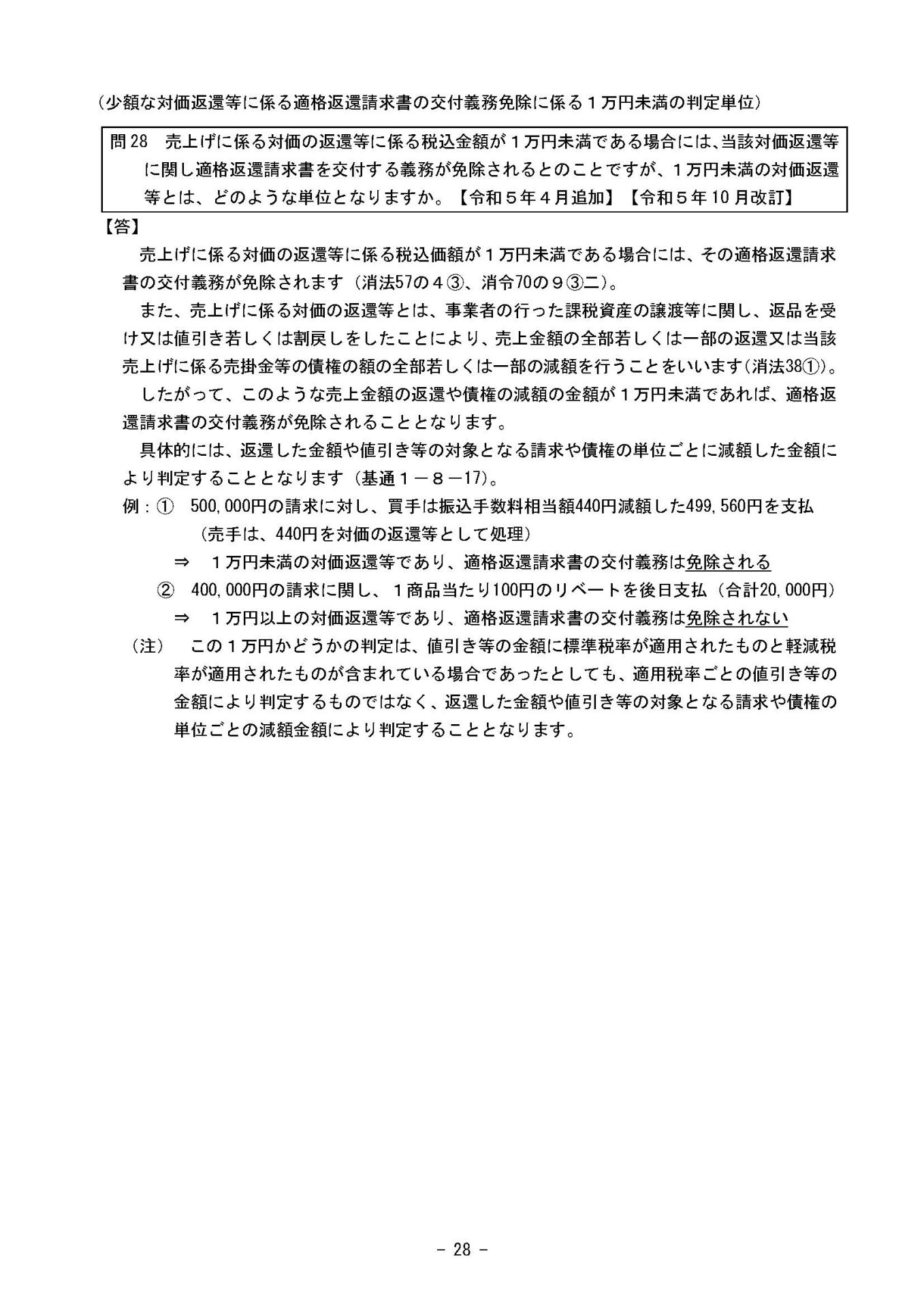
1 売上金額から振込手数料が控除されて入金された場合
出典:国税庁ホームページ「消費税の仕入税額控除制度における適格請求書等保存方式に関するQ&A 」(令和5年 10 月改訂)
https://www.nta.go.jp/taxes/shiraberu/zeimokubetsu/shohi/keigenzeiritsu/qa_invoice_mokuji.htm
お知らせ一覧へ戻る
2025年
2024年
2023年
2022年
2021年
2020年
2019年
その他
セミナー
事務所からのお知らせ
労務
税務
補助金等
トップページ
私たちについて
お知らせ
業務内容
採用情報
アクセス
お問い合わせ
トップページ
私たちについて
お知らせ
業務内容
採用情報
アクセス
お問い合わせ